Community Dashboard Editor
Dashboards made easy ..
While the previous Community Dashboard Framework (CDF) covered creating dashboards through code, this chapter introduces a faster, more user-friendly approach using CDE (Community Dashboard Editor). CDE is a Pentaho server plugin that simplifies dashboard creation through its graphical interface, eliminating the need for extensive manual coding.
This chapter focuses on:
Creating dashboards using a graphical user interface
Building responsive layouts
Adding and configuring components
Incorporating custom code and resources (JavaScript/CSS)
Managing data sources through the interface
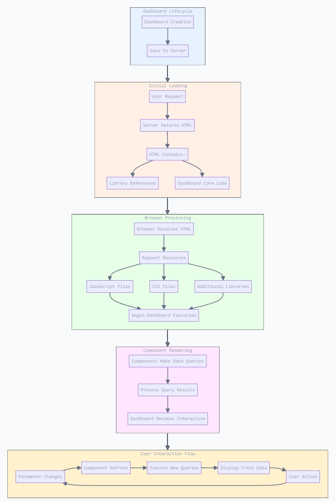
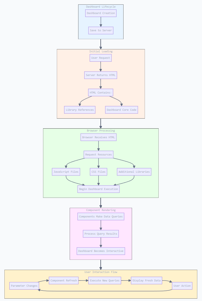
Although CDE builds on the CDF (Community Dashboard Framework) foundation covered previously, you don't need to write CDF code directly. However, understanding CDF's core concepts - especially dashboard and component lifecycles - remains crucial for maximizing CDE's potential. This knowledge will help you create more sophisticated dashboards even when using the graphical interface exclusively.
Through CDE, you'll significantly reduce development time while maintaining full control over your dashboard's functionality. The visual approach makes dashboard creation more accessible without sacrificing the power and flexibility of the underlying framework.

Last updated
Was this helpful?
